The Bio-Oil Production Process: Greentech Solution Production and Trading Corporation

The Bio-Oil Production Process: Greentech Solution Production and Trading Corporation

Greentech Blog 06/03/2025

Bio-oil is an innovative alternative fuel produced from renewable sources such as biomass, plastic waste, and used cooking oil (UCO) through advanced thermal and catalytic processes. In today’s world of increasing environmental awareness and the urgent need to reduce reliance on fossil fuels, bio-oil production represents a breakthrough technology that not only addresses waste management challenges but also contributes to sustainable energy solutions. The rising demand for renewable energy sources has led to significant investments in biofuel technology research and development. Companies like Binh Phuoc Green Solution Production and Trading Corporation are at the forefront of this revolution, employing state-of-the-art pyrolysis techniques to transform waste into a valuable resource.

The process of bio-oil production is a multi-step operation that begins with the careful selection and collection of feedstocks, followed by a series of intricate chemical reactions that convert these materials into a usable fuel. This comprehensive guide covers every stage of the process—from raw material procurement and feedstock preparation to the pyrolysis reaction, condensation, fractionation, and final refinement. It also explores the environmental and economic benefits associated with bio-oil, including waste reduction, energy efficiency, and the potential for significant cost savings and job creation in the renewable energy sector.

In addition to its role in waste management, bio-oil offers the possibility of reducing greenhouse gas emissions. By converting materials that would otherwise end up in landfills into a clean-burning fuel, the production process supports global sustainability goals and aligns with current government incentives for renewable energy. This article is intended for environmental engineers, energy professionals, policy makers, and stakeholders in the green energy industry who are interested in understanding the nuances of bio-oil production. Through detailed explanations and technical insights, the guide aims to provide a thorough understanding of the mechanisms behind bio-oil production and the transformative potential of this technology in the modern energy landscape.

Raw Materials and Feedstock Collection

The journey toward high-quality bio-oil begins with the strategic selection and collection of raw materials. Feedstock quality is paramount because it directly affects the efficiency and output of the bio-oil production process. The primary feedstocks include used cooking oil (UCO), waste tires, plastic waste, and other biomass sources such as agricultural and forestry residues. Each of these materials must meet strict quality criteria to ensure that impurities are minimized during the conversion process, thereby enhancing the overall yield and performance of the final product.

bio-oil-production-process-1
Raw Materials

The procurement process for UCO, in particular, is a meticulously designed operation. It starts with comprehensive customer interactions where details such as quantity, quality, and the location of the raw material are carefully documented. This initial step is followed by an internal review where fluctuations in market prices and logistical challenges are evaluated. Once the necessary information is gathered, the order is confirmed and the collection schedule is set in motion. During this phase, the product undergoes rigorous quality inspections to verify its weight, purity, and absence of contaminants. Payment and logistics are then executed seamlessly, ensuring that the UCO is safely transported to storage facilities. Moreover, the process does not end with the delivery; post-purchase care is essential to maintain strong supplier relationships and ensure a consistent supply of high-quality feedstock for future production cycles.

Waste tires and plastics, on the other hand, are collected through specialized channels that focus on repurposing non-biodegradable waste. These materials are first shredded and then cleaned to remove any residues or foreign substances. Proper sorting is critical to segregate materials that can be efficiently converted via pyrolysis. In addition to these, other biomass sources such as agricultural residues are gathered to diversify the feedstock mix, which can help optimize the chemical reactions during the conversion process. This multi-sourced approach not only ensures a steady supply of raw materials but also enhances the sustainability aspect by utilizing waste products from different industries.

bio-oil-production-process-2
Feedstock Collection

By ensuring that every stage of the feedstock collection process is carefully managed and controlled, companies can maximize the efficiency of the downstream processes. The result is a reliable, high-quality input that is essential for producing bio-oil that meets stringent industrial standards. Ultimately, the raw materials and feedstock collection phase lays the foundation for a successful bio-oil production process, impacting everything from energy yield to environmental performance.

Bio-Oil Production Process

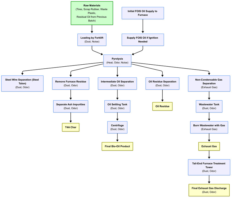
At the heart of bio-oil production is the process of pyrolysis—a thermochemical decomposition method that converts organic material into fuel in the absence of oxygen. The process is meticulously designed to optimize conversion efficiency while minimizing waste and environmental impact. The production process is typically divided into several key stages: feedstock preparation, the pyrolysis reaction itself, condensation and fractionation, and final refinement.

  1. The first stage, feedstock preparation, involves detailed steps such as shredding, cleaning, and sorting. For instance, waste tires and plastics are mechanically shredded and then cleaned to remove any impurities that might hinder the chemical reactions in the reactor. Storage conditions are also strictly controlled to maintain the integrity of the materials before they enter the pyrolysis chamber. This initial phase is crucial because any variability in the feedstock quality can significantly affect the reaction outcomes and the overall yield of bio-oil.
  2. Once the feedstock is prepared, the process advances to the pyrolysis reaction, which is carried out in a sealed, oxygen-free environment. The reaction is divided into two distinct temperature phases. In Phase 1, the reactor is maintained at temperatures below 400°C. During this phase, lighter fractions of oil, such as the DO1S-grade oil, are produced. These fractions are characterized by lower viscosity and higher volatility, making them ideal for applications that require rapid combustion and low energy density. In Phase 2, the temperature is increased to between 400°C and 650°C. This higher temperature range facilitates the breakdown of heavier molecules, resulting in the formation of FO1S-grade oil—a product with higher density, greater energy content, and slightly different physical properties.
  3. The reaction typically lasts between 6 and 8 hours per batch, during which hydrocarbon vapors are continuously generated. A critical part of the process is the controlled burning of uncondensed gases, which not only sustains the reactor temperature but also recovers energy that would otherwise be wasted. Advanced control systems monitor temperature and pressure throughout the reactor, ensuring that the reaction proceeds with maximum efficiency and safety. Some key operational formulas include the feed-to-oil conversion ratio; for example, approximately 11 tonnes of raw material can produce nearly 4 tonnes of bio-oil, highlighting the efficiency of the process.
  4. After pyrolysis, the hydrocarbon vapors move to the condensation and fractionation stage. Here, the vapors are cooled in a multi-stage condenser system, where they condense into liquid forms. Fractionation then separates the oil into different grades based on molecular weight and viscosity. Additional systems, such as gas recycling and waste heat recovery, further enhance the overall energy efficiency by redirecting uncondensed gases back into the process. The final step, refinement, includes centrifugal separation to remove any residual solids and a series of quality tests to ensure that the oil meets industrial standards before storage and distribution.

This multi-step process is not only technologically complex but also strategically designed to maximize yield and reduce environmental impact. Each phase is interdependent, ensuring that the final product is of the highest quality while utilizing waste materials effectively. The bio-oil production process, through its innovative use of pyrolysis and related technologies, stands as a model for sustainable industrial practice.

bio-oil-production-process-3
Bio-Oil Production Process

Challenges and Future Prospects

Despite its numerous advantages, bio-oil production faces challenges such as feedstock variability, processing costs, and infrastructure limitations. Ongoing research is focused on improving conversion efficiency, scaling up production facilities, and developing better purification techniques to enhance product quality.

Future advancements in biomass conversion technology and catalytic pyrolysis could further improve the economic feasibility of bio-oil, making it a mainstream alternative fuel. Companies investing in these innovations will gain a competitive edge in the sustainable energy sector.

Conclusion

In conclusion, the bio-oil production process offers a transformative approach to renewable energy generation that addresses both environmental and economic challenges. By utilizing waste materials such as used cooking oil, waste tires, plastics, and various biomass residues, the process converts otherwise discarded materials into a high-value, renewable fuel. This comprehensive guide has detailed each phase of the process—from raw material collection and feedstock preparation to the intricate pyrolysis reaction, condensation, fractionation, and final refinement—demonstrating how every step is optimized for efficiency and sustainability.

The advantages of bio-oil production are substantial. Not only does it reduce the volume of waste ending up in landfills, but it also contributes to lowering greenhouse gas emissions by offering a cleaner burning fuel alternative. The economic benefits include reduced dependency on fossil fuels, cost savings in energy production, and the creation of new job opportunities within the renewable energy sector. Furthermore, with advancements in technology and supportive government policies, bio-oil production is poised to play an increasingly important role in the global energy landscape.

Next post
Lubricant Additives: Enhancing Engine Oil Performance Through Chemistry
Comment
Your email address will not be published. Required fields are marked *
Popup image default

Notice